"饭吃八分饱,医生不用找"--这句老话如今被顶级科学期刊盖了章。
2026年4月13日,耶鲁大学医学院研究团队在《自然·衰老》(Nature Aging)上发表了一项重磅研究,首次从人体蛋白质组层面揭示了热量限制(俗称"少吃")延缓衰老的核心密码:抑制补体系统中的C3a蛋白,从源头上掐灭"炎症衰老"的火苗。
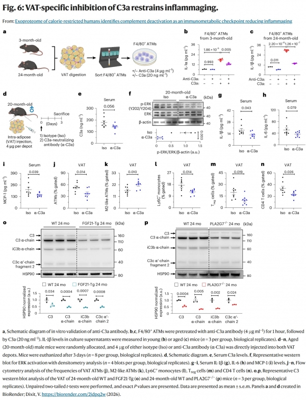
更令人惊讶的是,在老年小鼠身上,只需往内脏脂肪里注射一针C3a中和抗体,仅3天时间,体内的慢性炎症水平就显著下降--相当于直接模拟了两年节食带来的抗炎效果。
这项研究告诉我们:少吃,绝不只是为了减肥。它的真正价值,在于关掉身体里那盏持续燃烧的"慢性炎症之火"。
两年的"八分饱",到底改变了什么?
研究团队分析了美国CALERIE-II临床试验的数据。42名健康的中年人,在两年的时间里,坚持每天摄入的热量比正常水平减少约14%--差不多就是每顿饭从"吃撑"退回到"刚好吃饱"的状态。
结果,他们的血浆蛋白质组发生了显著而深刻的改变。
最引人注目的变化发生在补体系统。补体是人体先天免疫的重要防线,正常情况下来去如风,杀完病菌就收工。但当它被过度激活时,就会源源不断地释放炎症信号,成为衰老的加速器。
数据显示,热量限制后,参与者血浆中多条补体通路被显著抑制,尤其是核心分子C3a的水平大幅下降。值得注意的是,这种下降与体重减轻无关--即便你瘦得不多,只要坚持少吃,C3a依然会乖乖低头。

内脏脂肪,才是衰老的"炎症工厂"
长期以来,人们普遍认为肝脏是补体蛋白C3的主要来源。但这项研究颠覆了这一认知。
通过分析年轻和老年小鼠的组织样本,研究人员发现:衰老带来的C3a升高,源头不在肝脏,而在内脏脂肪。更具体地说,是藏在内脏脂肪里的一群"年龄相关巨噬细胞"(AAM)。
这群细胞在老年小鼠的肚腩脂肪里大量聚集。它们不表达传统的细胞衰老标志物,却通过一条"C3a-C3AR1-ERK"自分泌信号通路,持续自我激活,源源不断地释放促炎因子,把整个脂肪组织变成了一座日夜冒烟的炎症工厂。
这解释了为什么肚子大的人往往炎症水平更高、老得更快--内脏脂肪不只是储存能量的仓库,更是驱动全身衰老的炎症策源地。

一针下去,3天见效:无需节食的"抗衰捷径"
既然找到了靶点,下一步自然是测试武器。
研究人员给20个月大的老年小鼠(相当于人类60岁左右)的内脏脂肪直接注射了C3a特异性中和抗体。短短3天后,小鼠血清中的关键炎症指标IL-1β和MCP-1显著下降,脂肪组织内的免疫环境也明显改善--促炎细胞减少,抗炎细胞增加。
更令人信服的是,在另外两种已知能延长寿命的基因改造小鼠模型(FGF21过表达和PLA2G7缺失)中,C3a的水平同样显著低于同龄对照组。这说明,C3a是多种延寿干预手段的共同下游靶点。

这对普通人意味着什么?
第一,热量限制的益处是真实可测的。哪怕只是每顿饭少吃几口,坚持下来就能在分子层面降低你的"炎症年龄"。
第二,内脏脂肪需要格外警惕。同样是脂肪,皮下脂肪相对温和,而内脏脂肪是炎症的重灾区。控制腰围,就是保护你的免疫系统。
第三,药物干预的曙光已现。目前已有FDA批准的C3抑制剂(如pegcetacoplan)用于治疗年龄相关性黄斑变性。这项研究为"老药新用"提供了强有力的理论依据--未来,我们或许真的可以通过药物模拟热量限制的益处,无需严格节食也能享受到"八分饱"的健康红利。
当然,科学探索永无止境。目前仍需更多临床试验来验证C3a抑制剂在延缓衰老方面的安全性和有效性。但至少现在我们知道:每顿放下筷子的那一刻,你就在为自己的长寿账户存入一笔珍贵的抗炎本金。