这种药冲上热搜第一!医生紧急提醒!
最近一段时间
支原体肺炎刷屏
不少孩子感染
现在不少成年人也"顶不住"了
因此入院的不在少数
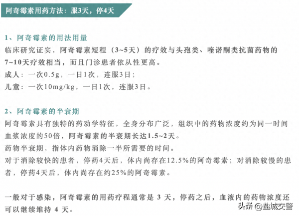
10月17日,"阿奇霉素"登顶热搜
但这种药可不是随便吃的!

来势汹汹的支原体肺炎
不可小觑
关于支原体肺炎,这些知识必须知道!
事实上,肺炎支原体既不是细菌也不是病毒,而是一种非典型病原,虽然肺炎支原体感染不属于传染病,但其具有传染性,主要通过飞沫传播。目前,支原体肺炎没有可针对性预防的疫苗。

首都医科大学附属北京儿童医院呼吸科主任徐保平说,今年儿童呼吸道传染病高峰比往年有所提前,除了支原体感染之外,流感病毒、腺病毒、鼻病毒等感染人数也有所增加。其中,支原体阳性人数约占发热咳嗽门诊的20%。这主要与个体免疫力下降有关。
武汉协和医院金银湖院区呼吸与危重症医学科主治医师孟大全介绍,对于一些有基础疾病的老年患者,比如糖尿病、高血压,其感染了支原体或者衣原体之后,有可能发展为重症肺炎。在经历了几年小范围的流行之后,支原体感染可能会出现一波大流行。

大环内酯类抗菌药物为首选
使用谨遵医嘱
由于肺炎支原体没有细胞壁,大家所熟悉的青霉素和头孢,这类抗生素都是以细胞壁作为靶点,因此对肺炎支原体完全无效。
大环内酯类抗菌药物,如罗红霉素、阿奇霉素,目前为肺炎支原体感染的首选治疗药物。
医生提醒,如果出现发热伴有剧烈咳嗽,应及时就诊,尽快查明病因,规范治疗,切忌自行盲目用药,不规范的混搭用药可能引发严重的后果,甚至会导致死亡。


支原体肺炎导致"白肺"?
支原体肺炎是否会出现"白肺"?首都医科大学附属北京儿童医院呼吸科主任徐保平认为,有的支原体肺炎患者,肺部影像上显示有一片白色,大多是一个肺叶或肺段感染所致,这和医学上所说的"白肺"是两个概念。
通常来说,"白肺"是指双肺弥漫性病变,主要发生在重症感染时,其症状和严重程度都与支原体肺炎有所不同。
尚无预防疫苗
个人卫生习惯是关键
目前还没有预防肺炎支原体感染的疫苗。预防肺炎支原体感染,最重要的是养成良好的个人卫生习惯。
